阀门镀锌典型工艺
大小72 KB
格式word文档
语言中文版
类别工业仪表/执行器
更新日期2025-12-18
收藏
资料说明
资料名称:

阀门镀锌典型工艺

资料类型:

工艺

适用产品:

防止阀门及零配件钢铁腐蚀

主要内容关键词:
镀锌工艺
工艺流程
钝化处理
镀层检验
去氢处理
镀液配制
摘要说明:

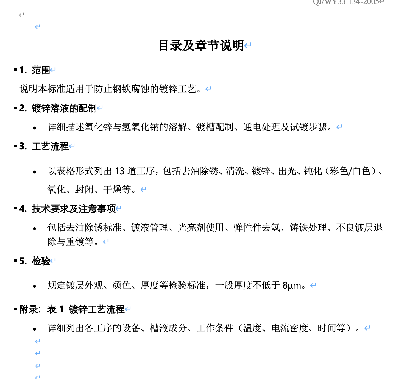
本标准规定了镀锌工艺的适用范围、镀液配制方法、工艺流程、技术要求和检验方法。适用于钢铁件的防腐蚀镀锌处理,涵盖从去油除锈到镀锌、钝化、封闭、干燥的全流程操作规范,包括槽液成分、工作条件、注意事项及不良镀层的处理方式。

留言